搜索
网站首页
关于尊龙时凯官网
企业概况
董事长致词
领导团队
组织架构
企业文化
集团荣誉
新闻资讯
公司要闻
公司动态
安全环保
党建之声
组织建设
党群动态
党群活动
党内法规
成员企业
全资公司
下属公司
建设项目
信息公开
公示公告
人才招聘
人才结构
招聘动态
员工风采
联系我们
Menu
信息公开
首页
>>
信息公开
>>
公示公告
公示公告
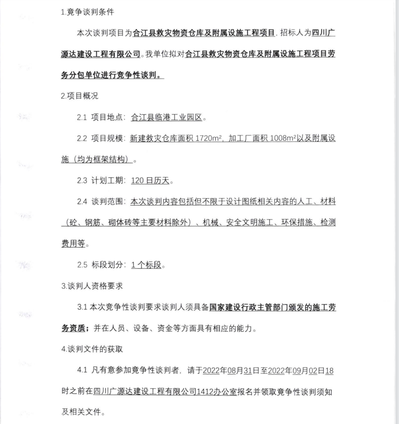
合江县救灾物资仓库及附属设施工程项 目 劳务分包单位竞争性谈判的公告
2022-08-31 22:34:30
阅读次数:6607
上一篇:
合江县城区绿化养护服务项目 招标公告
下一篇:
合江县临港工业园区污水管网工程劳务分包